Elementos Del Modelo De Toulmin
Afirmación fundamentos garantía calificativo refutación y respaldo. Desarrollado por el filósofo Stephen E.
Modelo De Toulmin Carte Mentale
Para optar el grado académico de maestro en.

Elementos del modelo de toulmin. Otros componentes de la argumentación según Toulmin son. Conclusión a la que se desea llegar. La aserción o la evidencia.
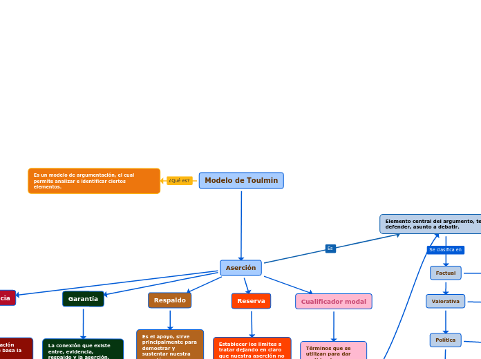
Se proponen indicadores para evaluar sus relaciones y realizaciones en discursos sociales y específicamente en el marco de un. Modelo argumentativo de Toulmin Aserción Tesis a defender asunto a discutir de forma oral o escrita. Evidencia -Sentados en pupitre los alumnos son obligados a trabajar aislados del grupo.
El modelo debe comprenderse de la siguiente manera. Aquí está la información completa sobre ejemplos de textos argumentativos con el. - Sentados en pupitre los alumnos son obligados a trabajar aislados del grupo.
La estructura propuesta por Toulmin es la que señala que un argumento contiene cuatro elementos los cuales son. Infieren sobre de hechos condiciones o relaciones pasadas presentes y futuras. En el aula de clase los pupitres de los estudiantes y el escritorio y silla del docente deberían ser sustituidos por mesas redondas de trabajo grupal.
Ejemplo de Argumentación según el modelo de Toulmin. Punto de partida y de destino de nuestro proceder en la argumentación. San Francisco del distrito de Paucartambo Pasco - 2018.
Aunque exista una gran variedad de usos del lenguaje es posible. Otro elemento de El Texto Argumentativo es La Tesis La tesis tiene la función de que des tu punto de vista. Figura 1 Esquema del modelo de Toulmin 1958 La estructura del modelo da cuenta de.
Se analizan y ejemplifican los pasos o categorías considerados en el modelo. X tiene derecho a recibir la herencia. En el aula de clase los pupitres de los estudiantes y el escritorio y silla del docente deberían ser sustituidos por mesas redondas de trabajo grupal.
Repaso de comprensión de textos. Para que puedas realizar de manera correcta el esquema de toulmin es necesario que conozcas cuales son los elementos que lo conforman e identifiques en qué consisten cada uno de ellos estos son. ESCUELA DE POSGRADO TESIS El modelo argumentativo de Toulmin en el desarrollo de la competencia de producción de textos en estudiantes del quinto grado de secundaria de la IE.
Toulmin se basa en la constatación de que uno de nuestros modos de comportamiento lo constituye la práctica de razonar de dar razones a otros a favor de lo que hacemos pensamos o decimos. Adjudicado por seres humanos que no pueden desprenderse de elementos que eventualmente pueden sesgar sus decisiones. A partir de lo visto en el video 1 y 2 construye un esquema argumentativo con cualquiera de estas tesis y la.
- El pupitre frena el trabajo cooperativo. Puede ser la justificación. El proponente tendrá que dar razones a favor de su pretensión inicial relevantes y.
El modelo toulminiano de calificación. El Texto Argumentativo lleva introducción la cual su función es ambientar al lector y encuadra el problema o la situación. En ese sentido el esquema de Toulmin se presenta como una herramienta simple que permite el análisis de la decisión judicial a partir de las afirmaciones que en el fallo se sostienen y que fundamentan el sentido del mismo.
Partes que conforman el esquema de Toulmin. Este modelo esta compuesto por seis partes ellas son. El modelo de Toulmin es una herramienta para la descripción lógica de un texto argumentativo.
Toulmin el método Toulmin es un estilo de argumentación que divide los argumentos en seis partes. Es considerado el punto de inicio y fin de la argumentación está dividida en diferentes tipos. El punto de vista que se expone y.
El modelo de toulmin consiste en una estructura lógica que se emplea para realizar un texto argumentativo. La investigación filosófica de Toulmin se orienta a problemas lógicos si entendemos por problema básicamente la necesidad construir un modelo de evaluación del razonamiento y por lógica en sentido general el estudio de patrones cánones o estructuras estables en el uso del lenguaje corriente cuando evaluamos la validez la fuerza o la garantía que tenemos para extraer una conclusión a partir de. Es la mayor prueba de que la línea argumental se ha realizado con efectividad.
Toma la forma de leyes de la naturaleza principios y estatutos. 1 los componentes que son necesarios en un buen argumento y 2 el orden en el que deben ir estos componentes dentro del discurso. Argumentos datos soporte base Garantía.
Elementos del modelo de Toulmin. 1 del modelo de Toulmin. Liderazgo y Gestión Educativa Autor.
Elementos de un Texto Argumentativo y de el Modelo Toulmin por Luis Enrique Gomez 1. El objetivo del presente artículo es analizar y reflexionar en torno al modelo argumentativo de S. SALVEDADES son las excepciones a la tesis propuesta pero bien pueden ser una objeción o refutación a la misma.
Un ejemplo de la aplicación del modeloAHORA TÚ. Finalmente apoyándonos en el contexto de la pandemia por SARS-CoV-2 y la enfermedad COVID-19 retomamos elementos del modelo argumentativo de Toulmin para evidenciar que es fundamental una base epistemológica y filosófica para establecer una legítima participación ciudadana para el desarrollo de sociedades basadas en el conocimiento. El modelo de Toulmin 1958 profundizado en Toulmin Rieke and Janik 1984 se relaciona con las reglas de una argumentación en pasos que pueden ser precisados en cualquier tipo de disciplina o espacio abierto a la disertación al debate.
MATIZACIÓN específica el grado de certeza y verosimilitud de la tesis. Esta permite la conexión entre la tesis y las evidencias. Toulmin 1958 y luego junto a César Betancourt 1990 describe un modelo de argumento conformado por seis tipos de declaraciones.
Toulmin uno de los más usados en ambientes universitarios en donde se práctica la escritura profesional. Mediante este modelo los docentes pueden motivar a los estudiantes a encontrar la evidencia que fundamenta.
Quadripartita Ratio Revista De Retorica Y Argumentacion El Modelo De Toulmin En Su Libro The Uses Of Argument 1956 El Filosofo Britanico Stephen Toulmin 1922 2009 Elaboro Un Modelo Original De Analisis

Modelo De Toulmin La Argumentacin Es Un Proceso
El Modelo Argumentativo De Toulmin Como Elemento Epistemico Para La Participacion Ciudadana Una Aproximacion En Tiempos De Pandemia

Texto Argumentativo Y El Modelo De Toulmin Mindmeister Mapa Mental

El Modelo De Toulmin 2003 P 97 Download Scientific Diagram

Diagrama Del Esquema Basico Del Modelo De Toulmin Toulmin 2007 Pag 141 Download Scientific Diagram

El Modelo Argumentativo De Stephen Toulmin La Garantia Youtube

Modelo Argumentativo De Toulmin Filosofia

Modelo De Toulmin 1958 Download Scientific Diagram

Esquema Del Modelo De Toulmin Download Scientific Diagram

Cual Es La Definicion Del Modelo Argumentativo De Toulmin Brainly Lat

Prepa En Linea Sep Modelo De Toulmin

Dossier El Esquema De Toulmin Como Herramienta En La Didactica De La Argumentacion Y La Publicidad Pdf Descargar Libre
Modelo De Toulmin Timeline Timetoast Timelines

Ejemplo De Un Argumento Con Elementos Del Modelo Argumentativo De Toulmin Download Scientific Diagram

Layout De Toulmin Para El Argumento Del Ejemplo Amb A El Modelo Download Scientific Diagram

Texto Argumentativo Bajo El Modelo De Toulmin Youtube







Posting Komentar untuk "Elementos Del Modelo De Toulmin"